Saltar al contenido
Escuela República de mexico,Raulí 585 , Santiago, Región Metropolitana
(02)2 635-01-88
[email protected]
Inicio
Nuestra Escuela
Historia
Organigrama
Documentos Institucionales
Calendario
Cuenta Pública
Comunidad
Asistentes Educación
Docentes
Centro de madres, Padres y Apoderados
Unidades
Dirección
Inspectoría
Orientación
Convivencia escolar
Unidad Técnico Pedagógica
Programa de integración Escolar
Noticias y Comunicados
Nuestra institución
Nuestras noticias y comunicados
Material académico
Área de convivencia escolar
Recursos en línea
Temas de interés
Admisión
SAE
Contacto
Blog
Inicio
Nuestra Escuela
Historia
Organigrama
Documentos Institucionales
Calendario
Cuenta Pública
Comunidad
Asistentes Educación
Docentes
Centro de madres, Padres y Apoderados
Unidades
Dirección
Inspectoría
Orientación
Convivencia escolar
Unidad Técnico Pedagógica
Programa de integración Escolar
Noticias y Comunicados
Nuestra institución
Nuestras noticias y comunicados
Material académico
Área de convivencia escolar
Recursos en línea
Temas de interés
Admisión
SAE
Contacto
Blog
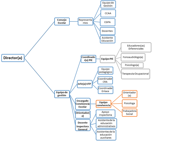
Organigrama